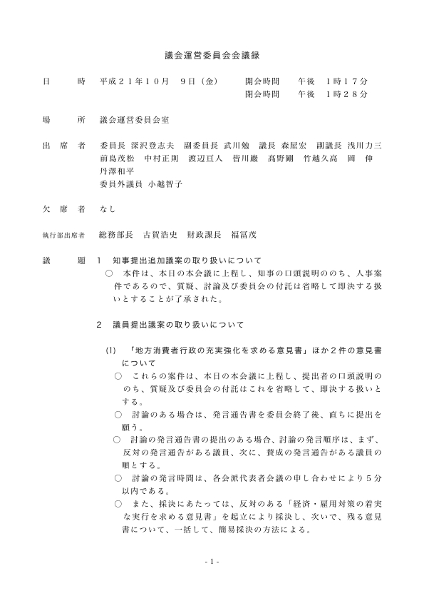
平成21年10月9日
画面をクリックするとすべてのページが表示されます。

平成21年9月17日
画面をクリックするとすべてのページが表示されます。

平成21年7月8日
画面をクリックするとすべてのページが表示されます。

平成21年6月17日
画面をクリックするとすべてのページが表示されます。

平成21年5月28日 第1回
画面をクリックするとすべてのページが表示されます。

平成21年5月28日 第2回
画面をクリックするとすべてのページが表示されます。

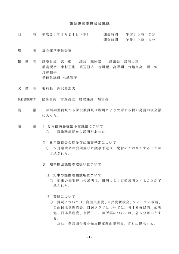
平成21年5月21日
画面をクリックするとすべてのページが表示されます。
